This case study details the process undertaken to improve the user experience of group travels through the creation of a stress-free planning process. The initial study employs a series of research techniques including secondary research, heuristic evaluation, competitive analysis, usability tests, affinity and empathy mapping, persona creation, and problem formulation.
Objective: The primary goal of this case study is to address the challenge of creating a stress-free experience for planning group trips. The study aims to identify pain points, gather insights, and propose potential solutions to enhance the overall user experience.
Based on my initial research, I determined that the key aspect of trip planning is collaboration. The planning phase of a trip stands out as one of the most thrilling and enjoyable moments. By enhancing the enjoyment of collaboration, individuals can amplify their overall experience. Below is a high level sitemap using the affinity map that was created after the initial user research.
High-level sitemap

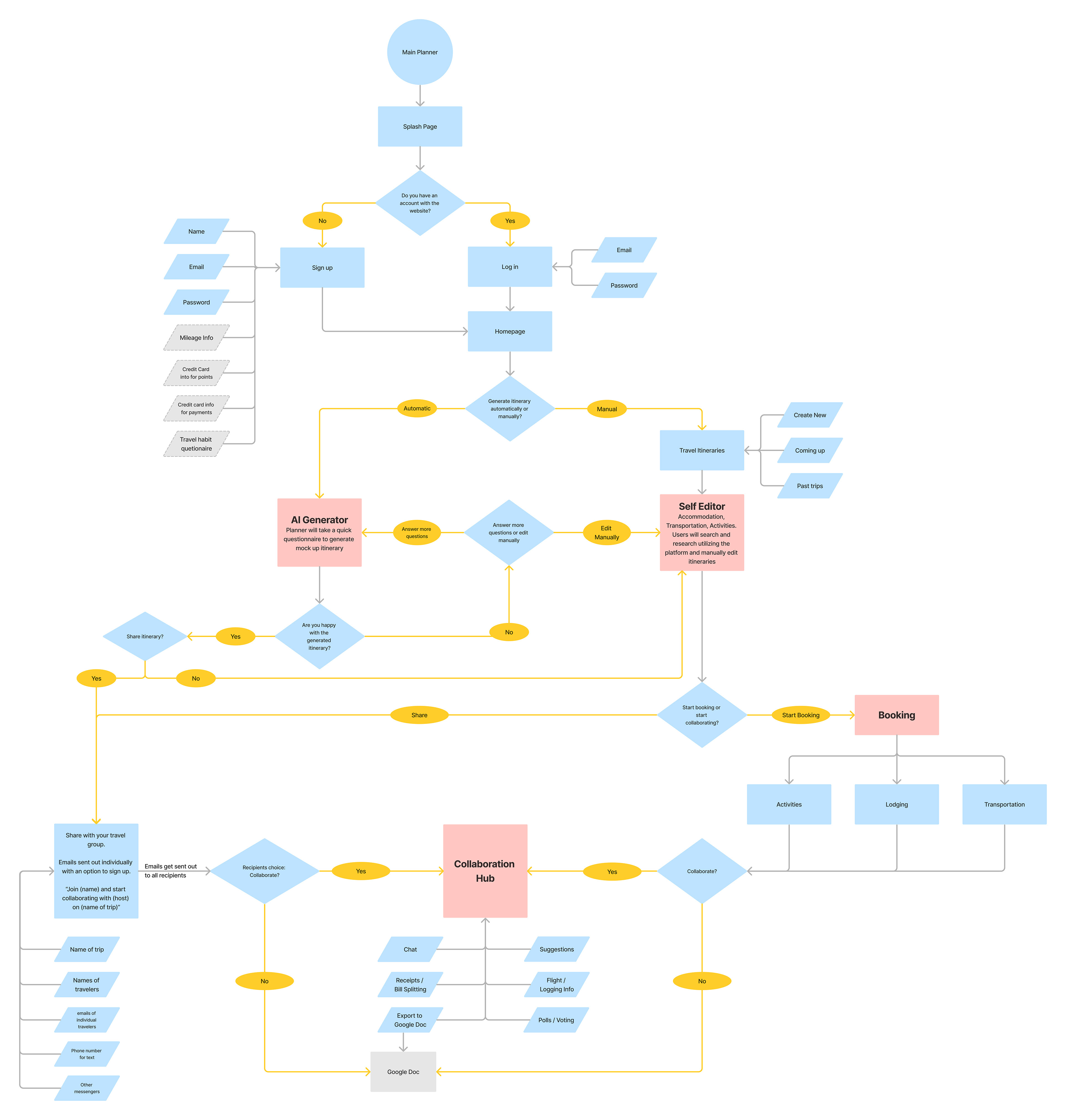
Detailed Sitemap

Initial Wireframe

First Prototype and Usability Test Interview Results
Mood Board and Style Guide to create a stylized prototype.


Updated Prototype
Click through the prototype I have built for my case study for a travel app. After you go through a set of onboarding screens, you will be prompted to sign up. Try to follow through the instructions to get to the logged-in state.
Once you log in, you will arrive onto the Main Hub where you will have a couple of options. Browse through my work in progress prototype and experience the new way to collaborate in group travel plans! Your feedback is always appreciated.